- 您当前位置:
- 首页
- >
- 行业资讯
- >
- 能力评估
-1-什么是试入住评估?
即老人在入住养老机构后,一般为30天左右为试入住期,而在入住后的3-6天最为重要,在此期间需要对入住老人进行重点观察其生活习惯,对其做出评估,判定该老人与入住前的评估结果是否一致。
-2-为什么要进行“试入住评估”?
首先来了解下老年人能力的相关概念及意义:一种多维度跨学科的诊断过程,用以确定老年人所具有的能力和存在的问题,以便为老年人提供综合性的服务,即为专业人员依据行业标准对老年人进行综合分析评估。
老年人随着年龄的增加,机体的老化和器官功能的减退,老年疾病也越来越多,影响健康的因素越来越复杂。因此,如果要对老年人的生活状态和生活质量作出一个正确的评价,就需要对老年人进行能力评估,真实了解老年人生活状况和服务需求,科学判断他们的健康状况和生活自理能力,合理分配有限养老资源,动态观察老年人的健康状况,才能为老年人提供全面、合理和有效的医疗护理、生活照料和养老服务
在老人入住养老机构前为其做的评估,因时间、地点等关系无法对老人有一个更全面的了解,如:白天与晚上老人的生活状态不同,评估的时间一般为1个小时左右,而在这么短的时间内也无法全面了解到老人的生活习惯,所以试入住评估能够对首次评估的结果进行补充或修正。
-3-评估流程与内容
1. 评估流程图
2. 能力评估表






-4-如何做好“试入住评估”?
1. 集体观察:护理员、管理人员、医生、社工等相关人员对新入住老人应该重点观察,及时发现问题。
2. 谨防遗漏:初次评估时老人的精神状态、生理习性、心理状态或者病情可能与真实的情况不一致。如:日落综合症(又称黄昏综合症),即白天与晚上老人的状态完全不一样。
3. 关键时间观察:老人在入住养老机构后前3天的状态至关重要,白天晚上必须做好记录,通过护理员、管理人员、医生等人员观察后,每天做总结讨论老人精神、仪态、眼神、行动等是否有异常,如果短期内不能明确,可以适当延长观察时间,一般为6-15天。
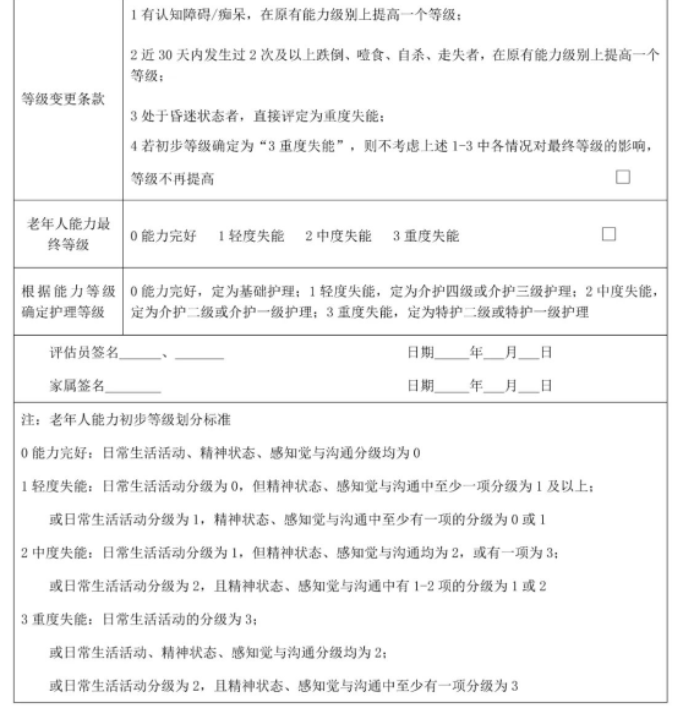
4. 等级确定:在明确老人评估等级后,院方与家属均要签字确认,其中家属签字尤为重要,重新评估后老人的护理等级有可能变化,会涉及相关费用,因此需要家属确认,此外,在长护险实施后,根据老人的护理等级给予补贴也需要家属确认。
-5-试入住评估需要注意哪些事项?
老年人能力评估是老人正式入住养老机构的必备流程,在评估过程中除基本的打分项目以外,还有很多注意点,而如果不了解这些注意点,则会影响评估的结果。
注意:如无特殊指定,评估的时间范围是指大约7天的情况,而不是评估当时的情况。
1. 日常生活活动能力评估注意事项
(1)进食评估
1)食物由他人做好、端来,甚至坂菜弄碎、弄细、调成糊状,不在评估范围之内;2)只在早餐开始一两口需看护喂食,其它时间能自理,判定为可独立进食;3)老人对照护服务有抵触,抗拒喂食,虽没有提供协助服务,但根据实际情况判定为需要帮助;4)面食作为特例不做评估。
(2)洗澡评估
1)评分与浴池种类、洗澡方式、更衣、搓澡、移动、放好热水、准备必要的物品,特殊用具都无关;2)洗净全身包括:头面部、颈部、四肢(前、后、左、右面)、前胸、后背、臀部,下肢及会阴部;3)特殊事项:老人独居,自述能自行洗澡,但观察发现不能很好地擦洗、可判定为需他人帮助。
(3)修饰评估
1)时间为48小时之内的洗漱情况;2)不包括洗漱场所和移动;3)使用特制工具能够完成即可,如:特制长柄梳子,手电动剃须刀均可;4)剪指甲不在评估范围内。
(4)穿衣评估
1)使用被改造过的衣服不影响得分;2)动作要点:穿、脱,套袖子,套裤腿、上提裤(裙)、系扣、拉拉链、系鞋带等;3)不包括挑选、搭配、传递。
(5)大便控制评估以下情况均不得分
1)直接在裤子里排便,每周大于1次;2)随地大便,大小便失禁;3)摆弄排泄物或把排泄物抹到衣服、被褥、墙壁等地方。
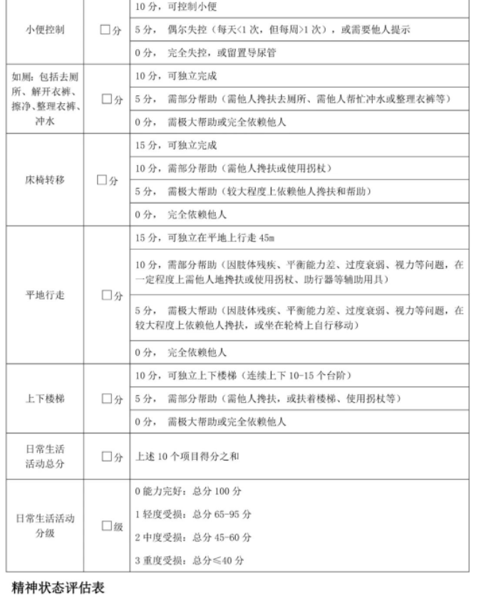
(6)小便控制评估以下情况均不得分
1)时间为48小时之内老年人有自主意识可控制排尿;2)直接在裤子里排尿;3)随地小便;4)尿失禁;5)摆弄排泄物,把排泄物抹到衣服、被褥、墙壁等地方。
注:大小便因药物作用导致的失禁写在特殊事件中。
(7)如厕评估
1)包括去厕所、解开衣裤、擦净、整理衣裤、冲马桶;2)特殊时期的全辅助除外。
(8)床椅转移评估
1)距离在11米以上;2)包括:移臀、翻身、坐起、移动、起身、坐下等一系列动作;3)坐轮椅还包括接近床椅、合上车闸、提足托、拆扶手等动作。
(9)平地行走评估
1)与是否使用支具或拐杖没关系,辅助用具不包括轮椅;2)如果使用支具,能自行穿脱(导盲用手杖除外);3)可自己独立在平地上行走45米不需要辅助或监护即可;4)步幅、步频、步行速度、方向感等与评估标准无关;5)必须依据老年人日常生活中通常的实际情况作出判断;6)在接受康复训练时的行为能力不在评估项目判定范围内。
(10)上下楼梯评估
1)实际生活中是否可独立完成上下楼梯来判断,不可与康复训练时的效果相混淆;2)老人的步态、步频、速度、方向感等不在评估范围;3)由于疾病、致残的原因,参照平地行走的评定。
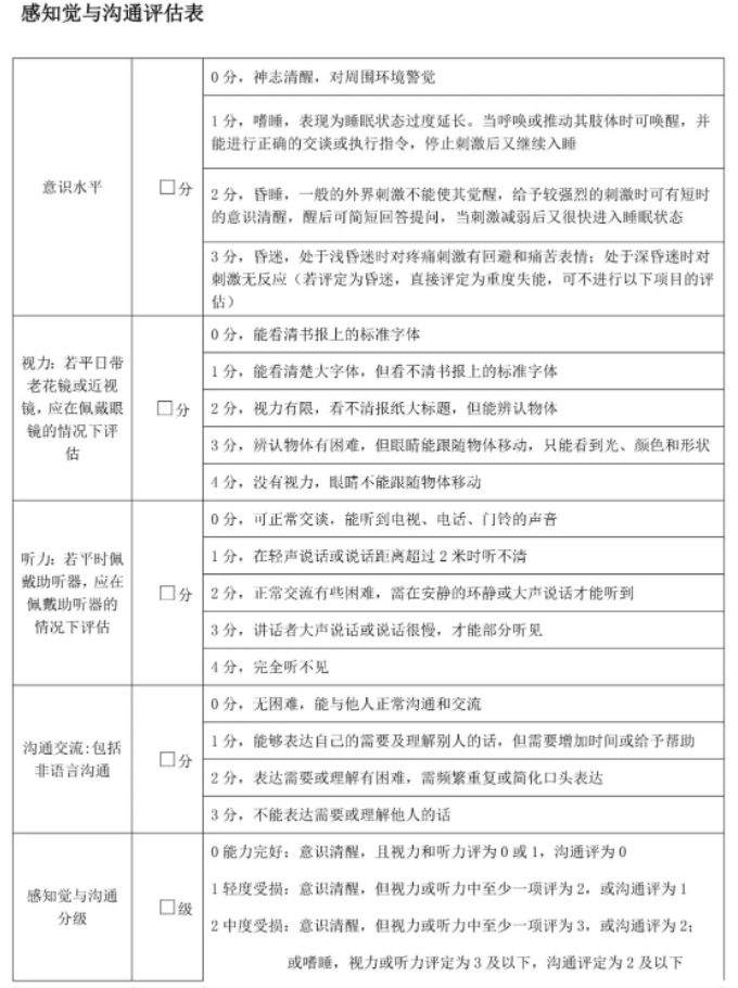
2. 感知觉与沟通能力评估注意事项
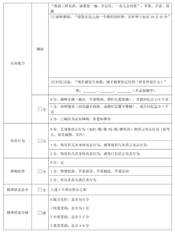
(1)意识水平评估
1)观察老人的基本情况和状态,结合护理人员的叙述做出正确判断;2)若评定为昏迷,直接评定为重试抢通,再往下项目可以不用评估。
(2)视力评估
1)若平日带老花镜或近视镜,应在佩戴眼镜的情况下评估;2)将测量工具卡平视线,距离30cm左右;3)对不识字的老人,能读出部分字,或数字的视为有效;4)对视力障碍者,评估员将手指平行于人视线,距离约30厘米,先向左移动手指,再向右移动手,再根据老人的眼球转动情况评分。若眼球不能转动,再根据是否能辨别颜色和形状来判断;
5)视野狭窄、缺失、青光眼等疾病者,应详细记录在特殊事项中,为制定照护计划提供依据。
(3)听力评估
1)若平时佩戴助听器,应在佩戴助听器的情况下评估;
2)尽量选择在安静、无噪音的环境下进行评估;
3)语言功能弱的,可手语、点头示意肢体语言等或需照护人“翻译”的特殊表达方式;
4)如使用电子产品测试,提前应调试好,做好准备工作。
(4)沟通交流评估
无论是手势、文字,习惯动作等,只要能理解信息,并能准确表达自己的意愿就可以。
(5)评估结果注意事项
1)能力完好:意识清醒,且视力和听力评为0或1分,沟通评为0分;
2)轻度受损:意识清醒,但视力或听力一项2分,或沟通评为1分;
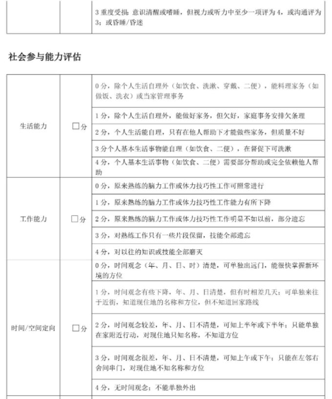
3)中度受损:意识清醒,但视力或听力中一项评为3分,或沟通评为2分或嗜睡,视力或听力评定3分及以下,沟通评定为2分及以下;
4)重度受损:意识清醒或睡,但视力或听力中至少一项评为4分,或沟通评为3分,或昏睡/昏迷。
3. 社会参与能力评估注意事项
(1)生活能力评估注意事项
1)评估老年人使用器具、从事日常生活活动的能力,如烹饪、洗衣、清洁、使用电话、理财等;
2)密切结合日常生活活动能力的进食、洗漱、穿衣、大小便评定;
3)购物、做饭、金钱管理作为难点,通过是否需要帮助来判断,复杂的过程详细记录在特殊事项中。
3)此项评定与“认知功能”、“沟通交流”以及“时间/空间定向”、“人物定向”、“社会交往能力”等息息相关,综合判断再做出评定。
(3)时间/空间定向力评估注意事项
1)提问要简明;
2)回答不限于口头回答,手势、文字、盲文等均可;
3)回答不限公历、农历、属相及干支纪年法;
4)单独外出能力是考评老人是否有走失的风险,注意与躯体的疾病与障碍相区别;
5)考察老人的定向力和记忆力的下降速度,是否能出门。
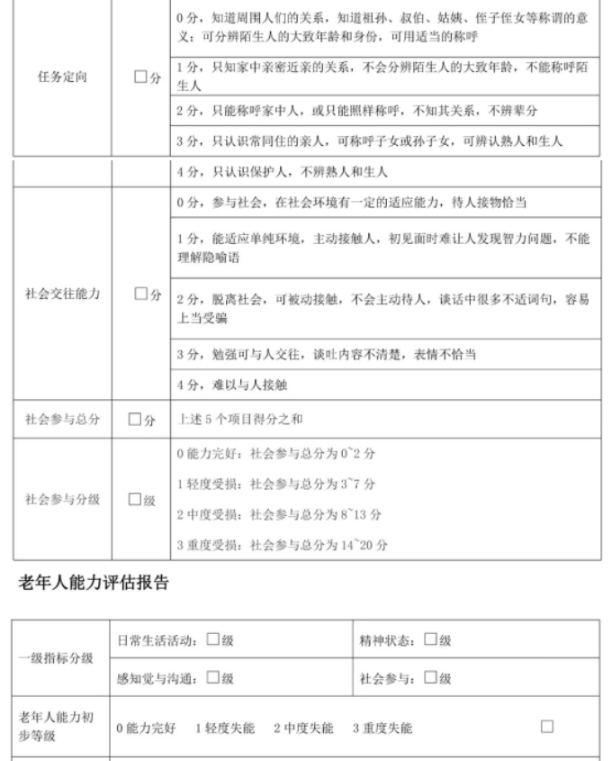
(4)人物定向评估注意事项
1)定向力障碍是意识障碍的一个重要标志,但是有定向力障碍不一定有意识障碍,例如酒中毒性脑病患者可以出现定向力障碍,而没有意识障碍,必要时与家属或护理人员沟通询问;
2)“周围人们”包括:家庭新人、亲密联系的人(照护者、常来往的邻居或朋友)、外部人(相识)、陌生人;
3)“熟人”包括:家庭新人和外部保持亲密联系的人;
4)“生人”包括:普通的外部人员和陌生人;
5)“保护人”包括:照护者、同住人、每周三次以上往来的人、法定监护人;
6)保持有亲戚、照护者或熟知老人状况的人在现场,询问应循序渐进。
(5)社会交往能力评估注意事项
1)排除老人与家族或周边个别人的过往恩怨;
2)老人本身自己的性格、喜好、生活习惯等原因,不愿意(不擅长)与外人交往的,结合实际情况情况综合考评;
3)如有抑郁状的,结合“精神状态”、“沟通交流”综合考量、判断;
4)根据老人的自述,结合照护者的描述综合判断。
注:本文内容仅供参考。
首页