- 您当前位置:
- 首页
- >
- 政策法规
- >
- 行业标准
为应对人口老龄化,发展养老事业和养老产业,市场监管总局近日批准发布了《老年人能力评估规范》国家标准gb/t42195-2022。该标准的制定出台,意味着老年人能力评估领域的标准层级由行标上升为国标,将为科学划分老年人能力等级,推进基本养老服务体系建设,优化养老服务供给,规范养老服务机构运营等提供基本依据,也为全国养老服务等相关行业提供了更加科学、统一、权威的评估工具。
据了解,该标准是在总结2013年版民政行业标准前期实践经验,广泛借鉴相关领域做法的基础上,适应养老服务行业发展需要编制而成的。标准主要内容共分6个部分,包括“评估指标与评分”“组织实施”“评估结果”,以及《老年人能力评估基本信息表》《老年人能力评估表》和《老年人能力评估报告》等3个规范性附录。标准中主要评估指标包括一级指标和二级指标。一级指标包括自理能力、基础运动能力、精神状态、感知觉与社会参与等4个方面;二级指标包括进食、穿脱衣物、平地行走、上下楼梯、记忆、理解能力、视力、听力、社会交往能力等26个方面。条目加和计分,得分越高,说明能力水平越好。标准将老年人能力分为能力完好、能力轻度受损轻度失能、能力中度受损中度失能、能力重度受损重度失能、能力完全丧失完全失能5个等级,较2013年版行业标准增加了“完全失能”。
民政部养老服务司副司长李邦华日前在市场监管总局举行的专题新闻发布会上表示,将从四个方面发力,做好老年人能力评估实施和结果应用。一是组织好《老年人能力评估规范》国家标准的宣贯和推广工作,组织编写《老年人能力评估规范》国家标准相关解读,明确条文释义、实施要求、评估结果,以及相关表格的填报要求,并从操作层面提出工作指引,开展实务培训和应用指导,让标准落地见效。二是加强评估结果的推广应用,指导各地广泛应用国家标准,依据国家标准的评估结果为失能老年人发放护理补贴、入住公办养老机构、制定照护服务计划、为养老服务机构发放差异化运营补贴、实施政府购买养老服务项目,做到精准服务有效保障。三是加强与卫生健康、医保、残联等部门协同,统筹现有的老年人能力、健康、残疾、照护等相关评估制度,推动评估结果全国范围内互认、各部门按需使用,真正让广大老年人省事、省心。四是持续跟踪标准实施情况,继续深入研究,不断完善标准。
前言
引言
1 范围
2 规范性引用文件
3 术语和定义
4 评估指标与评分
5 组织实施
5. 1 评估环境
5. 2 评估主体
5. 3 评估流程
6 评估结果
6. 1 指标得分
6. 2 老年人能力等级划分
6. 3 评估结果报告
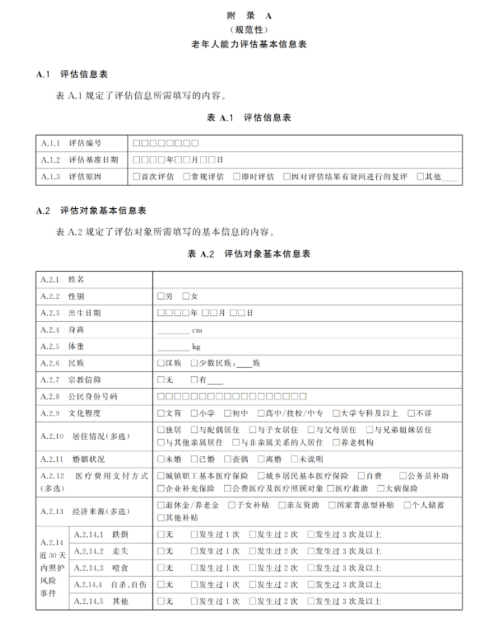
附录a (规范性)老年人能力评估基本信息表
a.1 评估信息表
a.2 评估对象基本信息表
a.3 信息提供者及联系人信息表
a.4 疾病诊断和用药情况
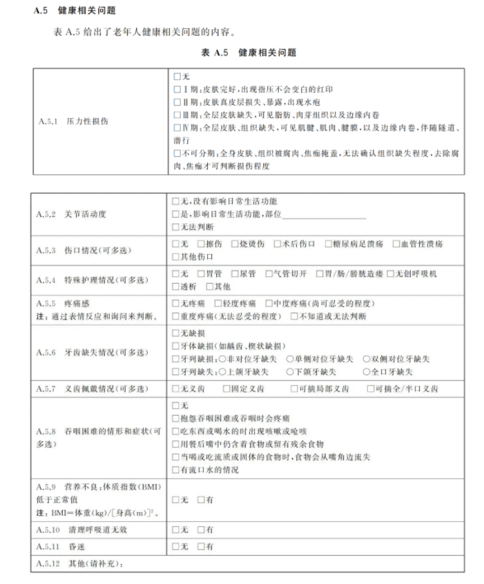
a.5 健康相关问题
附录b(规范性)老年人能力评估
b.1 老年人能力评估表
b.2 基础运动能力评估表
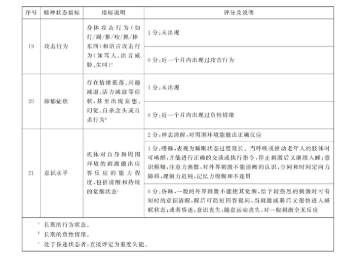
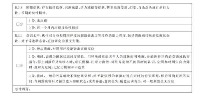
b.3 精神状态评估表
b.4 感知觉与社会参与评估表
b.5 老年人能力总得分
附录c(规范性)老年人能力评估报告
参考文献
前 言
本文件按照gb/t1.1-2020《标准化工作导则第1部分:标准化文件的结构和起草规则》的规定起草。
请注意本文件的某些内容可能涉及专利。本文件的发布机构不承担识别专利的责任。
本文件由中华人民共和国民政部提出。
本文件由全国社会福利服务标准化技术委员会sac/tc315归口。
本文件起草单位 : 中华人民共和国民政部、民政部社会福利中心、北京大学、南京市建邺区社会福利院、四川省民政厅、成都市民政局、天津市养老院、天津市退休职工养老院、巴彦淖尔市临河区康泰老人乐园、北京寸草关爱管理咨询有限公司。
本文件主要起草人:俞建良、李邦华、孙文灿、郭彬彬、马雅欣、甄炳亮、谢红、雷洋、李星震、易 婕、黄禹洲、邓祥莉、李长根、孙兆元 、尹莉、秦玺林、王习宇、王小龙、马晓雯、赵元萍、朱丹、杨茹侠、丁睿。
引 言
随着我国人口老龄化程度日益加深,为了满足老年人养老服务的需求,在2013年民政行业标准mz/t039-2013《老年人能力评估》实施的基础上,结合国内外老年人能力评估工作的新进展,编制本文件。本文件为老年人能力评估提供统一、规范、可操作的工具,为科学划分老年人能力等级,推进基本养老服务体系建设,优化养老服务供给,规范养老服务机构运营,加强养老服务综合监管等提供依据。
老年人能力评估规范
1 范围本文件规定了老年人能力评估的指标与评分、组织实施及评估结果。本文件适用于开展老年人能力的评估。
2 规范性引用文件本文件没有规范性引用文件。
3 术语和定义下列术语和定义适用于本文件。
3. 1 能力 ability个体顺利完成某一活动所必需的自身条件。
4 评估指标与评分
4. 1 按照表1的指标要求,一级指标共4个 ,包括自理能力、基础运动能力、精神状态、感知觉与社会参与;二级指标共26个,包括自理能力8个二级指标,基础运动能力4个二级指标,精神状态9个二级指标,感知觉与社会参与5个二级指标。
4. 2 各项指标和评分按照表2~表5的规定 。





5 组织实施
5. 1 评估环境
5. 1. 1 评估环境应清洁、安静、光线充足、空气清新、温度适宜。
5. 1. 2 社区老年人集中评估时,应设立等候评估的空间,评估工作在相对独立的评估室内逐一进行。开展评估工作的机构宜设立单独的评估室。
5. 1. 3 评估室内物品满足评估需要,不应放置与评估无关的物品。评估室内或室外有连续的台阶和带有扶手的通道,可供评估使用。楼梯、台阶各级踏步应均匀一致、平整、防滑。
5. 2 评估主体
5. 2. 1 开展评估工作的机构应为依法登记的企事业单位或社会组织。
5. 2. 2 开展评估工作的机构应至少配置5名专/兼职评估人员。
5. 2. 3 评估人员应具有全日制高中或中专以上学历,有5年以上从事医疗护理、健康管理、养老服务、老年社会工作等实务经历并具有相关专业背景,理解评估指标内容,掌握评估要求。
5. 2. 4 应保护被评估人员和评估人员的尊严、安全和个人隐私。
5. 3 评估流程
5. 3. 1 首次评估应由老年人本人或其代理人申请,受理申请后,由评估机构采取集中或入户等形式实施评估。
5. 3. 2 每次评估应有2名评估人员同时在场,至少一人具有医护专业背景。评估时 , 老年人身体发生不适,或者精神出现问题,应终止评估。
5. 3. 3 评估人员应通过询问老年人本人及照顾者,或者查询相关信息,填写附录a中表a.1~表 a.5 的内容,并签字。
5. 3. 4 评估人员按照表2~表5进行逐项评估,填写附录b中表b.1~表b.5每个项目得分,确定一级指标得分和老年人能力评估总得分。
5. 3. 5 评估人员根据4个一级指标的得分,依据表6确定老年人能力等级 ,并填写附录c的老年人能力评估报告,经2名评估人员确认并签字,同时请信息提供者签字。
5. 3. 6 形成老年人能力评估报告后,评估结果应告知申请人。老年人能力评估应为动态评估,在首次评估后,若无特殊变化,至少每12个月评估一次,程序与首次评估相同;出现特殊情况导致能力发生变化时,宜申请即时评估。
6 评估结果
6. 1 指标得分
6. 1. 1 自理能力包括8个二级指标的评定,将其得分相加得到分量表总分,应填写表b.1。
6. 1. 2 基础运动能力包括4个二级指标的评定,将其得分相加得到分量表总分,应填写表b.2。
6. 1. 3 精神状态包括9个二级指标的评定,将其得分相加得到分量表总分,应填写表b.3。
6. 1. 4 感知觉与社会参与包括5个二级指标的评定,将其得分相加得到分量表总分,应填写表b.4。
6. 1. 5 将上述4个分量表得分相加得到老年人能力评估的总得分,应填写表b.5。
6. 2 老年人能力等级划分综合自理能力、基础运动能力、精神状态、感知觉与社会参与4个一级指标的总分,进行能力分级。能力分级应符合表6的要求。
6. 3 评估结果报告评估人员应根据评估情况填写附录c,并签字,形成老年人能力评估报告。







首页